3月份,我校在教学成果、产教融合、成果转化及学生社区建设等领域捷报频传。一系列荣誉的取得,既是师生潜心钻研、奋勇拼搏的成果,也充分彰显了学校在人才培养、产教融合、科研创新与校园品牌建设等方面的综合实力。
1.我校获批两个黑龙江省本科教育教学审核评估典型经验案例

近日,黑龙江省教育厅公布了黑龙江省本科教育教学审核评估典型经验案例评选结果。在评选出的40个典型经验案例中,我校《以评促改强内涵,强农育人谱篇章》《围绕应用型定位,聚焦内涵式建设,奋力谱写本科教育教学高质量发展新篇章》两个案例成功入选。
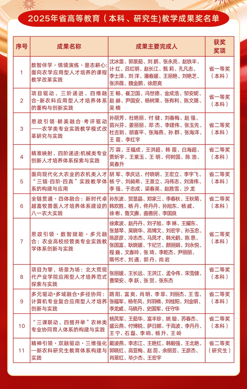
2.我校在省级教学成果奖评选中喜获佳绩

近日,黑龙江省教育厅公布2025年省级高等教育(本科、研究生)教学成果奖获奖名单。我校共有11项成果获奖,其中一等奖2项、二等奖9项。
3.我校成果转化再攀新高位列全省第九“玉鹅种养”模式入选省级典型案例

3月29日,省教育厅深化高等院校科技成果转化体制机制改革工作推进会传来捷报:在2025年度全省高校成果转化工作考核评价中,我校凭借扎实的工作成效获评“良好”等级,位列全省高校第九名;自主研发的“玉鹅种养”生态农业模式,成功入选全省十大成果转化典型案例,实现排名与典型案例“双突破”。
4.我校获批黑龙江省第二批“一站式”学生社区创新高校建设项目

3月6日,黑龙江省教育厅公布第二批“一站式”学生社区创新高校建设项目遴选结果,我校成功入选。据悉,此次全省共4所高校获批。学校将以项目建设为契机,着力打造有高度、有深度、有温度、有力度的育人品牌,引领学生社区高质量发展。
5.我校获全国绿色包装行业产教融合共同体2025年度优秀单位称号

3月5日,由全国绿色包装行业产教融合共同体主办的2026绿色包装创新发展论坛暨共同体一届三次理事会在广州举办。会上正式公布2025年度共同体优秀单位表彰名单,我校凭借在绿色包装领域产教融合、人才培养、科研创新与行业服务等方面的突出成效,成功获评2025年度优秀单位,成为黑龙江省内高校中获此殊荣的代表性院校,彰显了学校在绿色包装产教融合领域的办学实力与行业影响力。
6.我校在第十三届黑龙江省大学生职业规划大赛中斩获佳绩

3月9日,第三届全国大学生职业规划大赛黑龙江赛区选拔赛暨“昆山丘钛杯”第十三届黑龙江省大学生职业规划大赛在东北林业大学圆满落幕。我校学子在决赛中表现优异,斩获银奖1项、铜奖3项。其中,信息与电气工程学院武思婷获就业赛道高教本科生组银奖,农学院禹金琦获就业赛道高教本科生组铜奖、孔德庸获就业赛道高教研究生组铜奖,动物科技学院孔祥宇获就业赛道高教研究生组铜奖。
7.我校教师在大庆市2025年职工职业技能大赛中荣获二等奖

我校生命学院刘涛老师凭借扎实的专业功底与规范的实操能力,在大庆市2025年“十行业百工种” 职工职业技能大赛脱颖而出,荣获微生物发酵二等奖,充分展现了我校教师队伍的专业素养与技能水平。
统稿/冉壮





